DROIT DE LA FAMILLE

  • DIVORCE

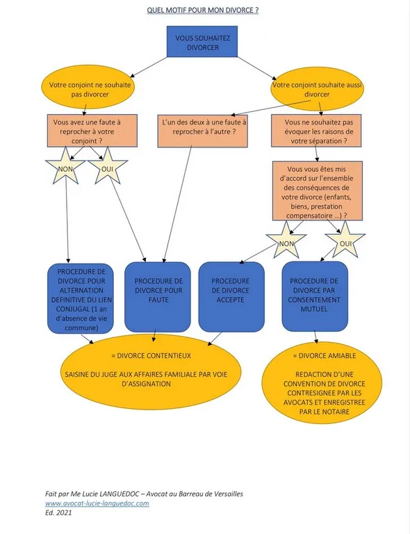
    Quel motif pour mon divorce
    Avocate en divorce à Rambouillet et Montfort‑l’Amaury. Divorce amiable ou contentieux, garde d’enfant, pension alimentaire. Accompagnement humain et stratégique.

    Suite...

  • SEPARATION

    Avocate en droit de la famille à Rambouillet : garde d’enfant, pension alimentaire, séparation, autorité parentale. Accompagnement rigoureux et chaleureux.

    Suite...

Personnaliser

Google Analytics

Google Analytics est un service utilisé sur notre site Web qui permet de suivre, de signaler le trafic et de mesurer la manière dont les utilisateurs interagissent avec le contenu de notre site Web afin de l’améliorer et de fournir de meilleurs services.